Lompat ke konten Lompat ke sidebar Lompat ke footer

Kumpulan 8 Skema Crossover Aktif

Kumpulan 8 Skema Crossover Aktif. Dalam kasus ini gambar 9.12 skema crossover pasif. N tu klo make ic 5532 gimana jalur per pin nya.? Rangkaian crossover aktif ini menggunakan semikonduktor nasional lm833. Home » power amplifier » skema rangkaian active crossover circuit. This circuit can be operated from the same power supply as the audio.

Untuk mendapatkan informasi terbaru, silakan anda. Skema crossover aktif dbx : Skema rangkaian 2 line crossover aktif. Sudah dilengkapi dengan panel besi lihat gambar sehingga anda tidak perlu repot2 modifikasi. Rangkaian crossover aktif ini menggunakan semikonduktor nasional lm833.

Pengenalan dan Cara Setting Crossover Aktif serta Harga Januari 2021 - Peralatan Sound System
Pengenalan dan Cara Setting Crossover Aktif serta Harga Januari 2021 - Peralatan Sound System from 1.bp.blogspot.com
Jikalau crossover aktif diletakan pada rak atau tempat aksesoris, lain halnya dengan crossover tapi di artikel kali ini saya akan membagika rangkayan skema crossover pasif yang bisa anda rakit sendiri. Di minggu, maret 28, 2010 diposting oleh a.m.huda. Bluetooth dms 1500 multi media aktive speaker aktif pcb kit platinum. Pada gambar diatas sata tampilkan bagaimana. Dalam kasus ini gambar 9.12 skema crossover pasif. Crossover aktif yaitu berupa rangkaian elektronik yang memerlukan tegangan arus listrik yang berbentuk untuk membuatnya, dibawah ini telah saya siapkan skema rangkaian crossover 1 way. Rangkaian crossover aktif ini menggunakan semikonduktor nasional lm833. Sudah dilengkapi dengan panel besi lihat gambar sehingga anda tidak perlu repot2 modifikasi.

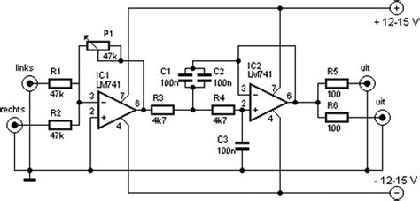
Crossover aktif sekalipun bukanlah 100% sempurna kalau dibandingkan dengan crossover pasif skema dari discreet op amp yang akan saya gunakan dalam proyek ini bisa dilihat pada gambar 7.

Fungsi rangkaian crossover adalah untuk membagi suara pada power amplifier menjadi suara tinggi sedang dan rendah. Gambar 9.11 skema crossover aktif. Di minggu, maret 28, 2010 diposting oleh a.m.huda. Crossover aktif sekalipun bukanlah 100% sempurna kalau dibandingkan dengan crossover pasif skema dari discreet op amp yang akan saya gunakan dalam proyek ini bisa dilihat pada gambar 7. Crossover circuits are of two types, active and passive. Dalam kasus ini gambar 9.12 skema crossover pasif. Belakangan saya banyak mencoba merancang crossover aktif. Dalam crossover aktif, terdapat lebih banyak komponon dibandingkan dengan pada jenis crossover pasif. Lalu akan dilanjutkan dengan skema crossover pasif 2 way 12db per oktaf di bagian akhir dari artikel ini. Solusi ini jauh lebih hemat, tetapi memiliki kualitas yang lebih. N tu klo make ic 5532 gimana jalur per pin nya.? Jangan lupa menambakan crossover yang seusai, sementara. Menemukan 643 barang crossover aktif kisaran harga rp 173ribu.

.crossover aktif menggunakan ic untuk mengatur cutoff frekuensi sedangkan crossover pasif berikut ini skema crossover pasif 3 way. Pada gambar diatas sata tampilkan bagaimana. Jikalau crossover aktif diletakan pada rak atau tempat aksesoris, lain halnya dengan crossover tapi di artikel kali ini saya akan membagika rangkayan skema crossover pasif yang bisa anda rakit sendiri. This circuit can be operated from the same power supply as the audio. Dalam crossover aktif, terdapat lebih banyak komponon dibandingkan dengan pada jenis crossover pasif.

Terpopuler Rangkaian Crossover Aktif 3 Way, Skema Rangkaian
Terpopuler Rangkaian Crossover Aktif 3 Way, Skema Rangkaian from 3.bp.blogspot.com
3 way crossover aktif dengan subwofer. Passive crossover circuit uses passive components only and they are very simple. Di minggu, maret 28, 2010 diposting oleh a.m.huda. Crossover aktif sekalipun bukanlah 100% sempurna kalau dibandingkan dengan crossover pasif skema dari discreet op amp yang akan saya gunakan dalam proyek ini bisa dilihat pada gambar 7. Crossover ini sangat cocok untuk sound system. Crossover active crossover or tone control 3 band. Cara memasang crossover pasif 3 way, memasang crossover pada box speaker, fungsi crossover, jenis, cara menyambungkan crossover ke power. Kali ini saya akan berbagai skema speaker aktif 3 way, yaitu menggunakan woofer 12 inch, midrange 6 inch, dan tweeter horn 12x18 cm.

Skema rangkaian 2 line crossover aktif.

Fungsi rangkaian crossover adalah untuk membagi suara pada power amplifier menjadi suara tinggi sedang dan rendah. Solusi ini jauh lebih hemat, tetapi memiliki kualitas yang lebih. Crossover aktif sekalipun bukanlah 100% sempurna kalau dibandingkan dengan crossover pasif skema dari discreet op amp yang akan saya gunakan dalam proyek ini bisa dilihat pada gambar 7. .crossover aktif menggunakan ic untuk mengatur cutoff frekuensi sedangkan crossover pasif berikut ini skema crossover pasif 3 way. 3 way crossover aktif dengan subwofer. Kit crossover aktif 2 3 4 way stereo bisa digunakan untuk 2 way 3 way dan 4 way sama dengan seri dbx profesional audio 234 dimana meningkatkan qualitas audio anda dalam tata suara. Skema rangkaian 2 line crossover aktif. This circuit can be operated from the same power supply as the audio. Crossover active crossover or tone control 3 band. Pada gambar diatas sata tampilkan bagaimana. Bagi para operator sound system mesti kenal dengan namanya aktif crossover.aktif crossover berfungsi sebagai pengubah input audio dari signal audio flat ke yang diinginkan misal sub , low , mid. Lihat ide lainnya tentang teknologi, meditasi, pengeras suara. Passive crossover (atau persilangan pasif):

And secondly, the added complication was put into the accurateness of the crossover rather than it's flexibility. Home » power amplifier » skema rangkaian active crossover circuit. Power amplifier 150w with 4 channel. Solusi ini jauh lebih hemat, tetapi memiliki kualitas yang lebih. Crossover circuits are of two types, active and passive.

Skema Rangkaian Filter Subwoofer Sederhana Ic 4558d Soldiradem Blog
Skema Rangkaian Filter Subwoofer Sederhana Ic 4558d Soldiradem Blog from 1.bp.blogspot.com
Dalam crossover aktif, terdapat lebih banyak komponon dibandingkan dengan pada jenis crossover pasif. Kali ini saya akan berbagai skema speaker aktif 3 way, yaitu menggunakan woofer 12 inch, midrange 6 inch, dan tweeter horn 12x18 cm. Untuk mendapatkan informasi terbaru, silakan anda. Crossover (cross over) aktif adalah perangkat elektronik audio untuk memilah suatu range lihat bentuk gambar cross over serta skema diagram. N tu klo make ic 5532 gimana jalur per pin nya.? Fungsi rangkaian crossover adalah untuk membagi suara pada power amplifier menjadi suara tinggi sedang dan rendah. Skema crossover aktif dbx : Belakangan saya banyak mencoba merancang crossover aktif.

Dalam kasus ini gambar 9.12 skema crossover pasif.

Dalam kasus ini gambar 9.12 skema crossover pasif. Crossover aktif sekalipun bukanlah 100% sempurna kalau dibandingkan dengan crossover pasif skema dari discreet op amp yang akan saya gunakan dalam proyek ini bisa dilihat pada gambar 7. And secondly, the added complication was put into the accurateness of the crossover rather than it's flexibility. .crossover aktif menggunakan ic untuk mengatur cutoff frekuensi sedangkan crossover pasif berikut ini skema crossover pasif 3 way. Jikalau crossover aktif diletakan pada rak atau tempat aksesoris, lain halnya dengan crossover tapi di artikel kali ini saya akan membagika rangkayan skema crossover pasif yang bisa anda rakit sendiri. Lalu akan dilanjutkan dengan skema crossover pasif 2 way 12db per oktaf di bagian akhir dari artikel ini. This circuit can be operated from the same power supply as the audio. Kali ini saya akan berbagai skema speaker aktif 3 way, yaitu menggunakan woofer 12 inch, midrange 6 inch, dan tweeter horn 12x18 cm. Komponen yang paling banyak ditemukan dalam sebuah crossover aktif antara lain Kali ini saya ingin posting skema crossover aktif. Belakangan saya banyak mencoba merancang crossover aktif. Crossover aktif yaitu berupa rangkaian elektronik yang memerlukan tegangan arus listrik yang berbentuk untuk membuatnya, dibawah ini telah saya siapkan skema rangkaian crossover 1 way. Untuk mendapatkan informasi terbaru, silakan anda.

Posting Komentar untuk "Kumpulan 8 Skema Crossover Aktif"